BB贝博艾弗森官网需求管理平台助力企业提升需求交付效率
发布时间:2024-05-29

随着企业数字化转型的深入推进,越来越多的企业将采用管理软件来优化业务流程和提升运营效率,不同企业在需求管理方面有着不同的需求和特点,管理软件提供商需要根据企业的实际情况进行定制化开发,满足企业的个性化需求。

BB贝博艾弗森官网需求管理平台是一款专为企业设计的需求管控产品,旨在提供一套完整的需求管控方案,以帮助企业实现在业务需求中,从提出到IT实施交付的整个过程的管控。

平台核心功能:

流程引擎:通过最新流程引擎,可灵活配置各类工作流,各环节操作项配置,满足企业各类需求流程的要求。

表单配置:平台提供表单配置功能,通过表单配置,可以灵活配置各类表单界面,提供丰富的表单组件库。

需求模版配置:通过需求模版,可灵活配置各类需求的模版,便于快速发起需求。

报表可视化管理:基于平台各类需求,提供报表资源可视化配置功能,灵活配置各类报表,提升统计分析能力。

平台特色功能:

需求全生命周期管控:通过需求管理平台,对各类需求从提出、分析、评估、实施、上线等环节进行精细化管控。保证了需求实施交付的规范化。

需求后评估:通过平台生成的需求后评估报告,了解各需求在实施上线后产生的效益或者效果,通过各类指标分析需求的成效,为此类需求后续的建设提供参考和借鉴。

需求管理平台能够帮助企业建立一个稳健的需求管理框架,提升需求交付效率,减少沟通成本,从而在竞争激烈的市场中保持领先地位。

案例一丨银行客户

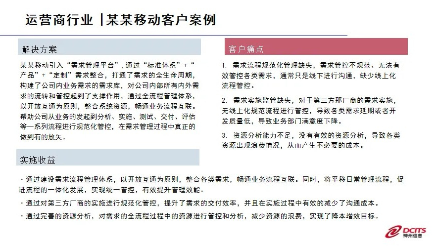
案例二丨运营商客户

想要了解更多详情,可以通过以下方式与我们联系,期待您的来电

联系人:许敏

联系电话:18326610320

邮箱:xuminj@